关键词:
搜索范围: 文章 图集 视频
关于选拔推荐参加2014年青少年高校科学营活动的通知
宁科协发普字〔2014〕44号
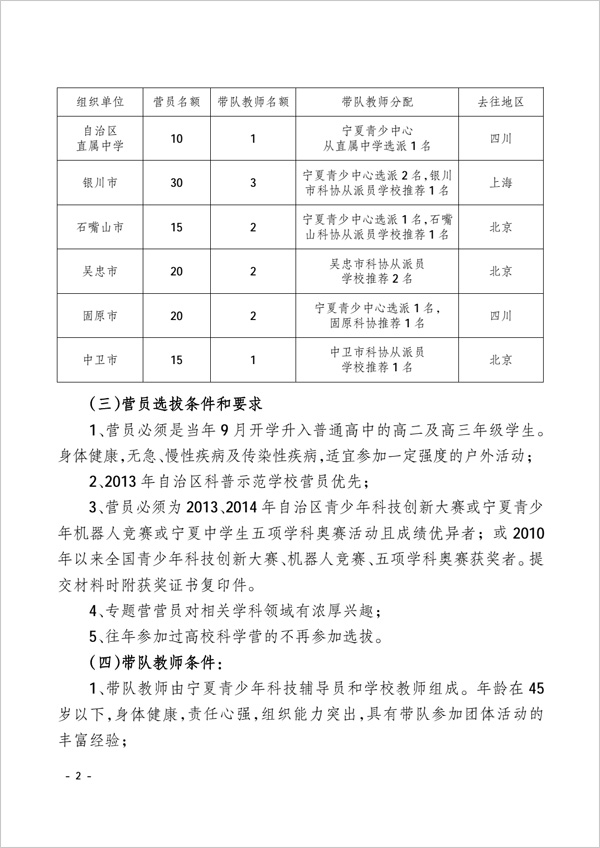
相关下载: ●附件: 附件1 高校科学营学生营员报名表 附件1-1 高校科学营学生营员基本信息 附件1-2 高校科学营学生营员2013-2014年成绩及鉴定 附件1-3 高校科学营学生营员家长声明 附件1-4 高校科学营学生营员安全责任书 附件1-5 高校科学营学生营员承诺书 附件2 高校科学营营员信息汇总表 附件3 高校科学营带队教师报名表 附件3-1 高校科学营带队教师报名表 附件3-2 高校科学营带队教师安全责任书 附件3-3 高校科学营带队教师承诺书 附件4 2014年全国青少年高校科学营宁夏分营活动营员分配表 ● 原文件打印版: 关于选拔推荐参加2014年青少年高校科学营活动的通知.pdf